新闻资讯
首页 > 新闻资讯
律所动态
新闻资讯

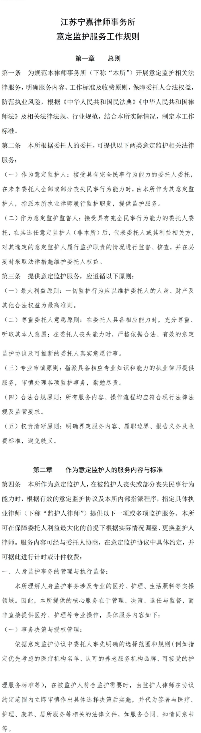
宁嘉律所首发律师事务所从事意定监护工作规则

2026-01-26

为切实落地2026年1月22日"跨越时间与风险的守护"公共法律服务创新产品发布暨"银龄驿站"公益项目落地实施,江苏宁嘉律师事务所全国首发律师事务所从事意定监护和意定监护监督工作规则。



image.pngimage.pngimage.pngimage.png


© 2026 江苏宁嘉律师事务所  All Rights Reserved.   备案号:苏ICP备2022031615号-1 腾云建站仅向商家提供技术服务